Nibì

Project Overview
Nibì
Nibì is a solution for users to get access to clean water in Ontario. The focus is to create an direct link between Indigenous communities and the Ontario Government.
It's about adding a human element to the physical water testing - virtually
Objectives
-
Develop an app that is able to sync with Indigenous communities, Government of Ontario and healthcare professionals for alerts and feedback, while notifying the Clean Water Sanitation committee to address the targeted region.
Project Scope
End-to-End Mobile App, Branding
Tools
Figma, Adobe Illustrator, Miro,
My Role
UX researcher
Team
1 Project Manager
2 UI Designer
2 UX Researchers
Duration
2 Weeks (80 Hours)
Design Process
Research
Problem Space
-
73 percent of Indigenous people’s water systems are at a high or medium risk of contamination from waterborne illnesses.
-
The Indigenous water crisis happening in Ontario has records of concerning water advisories dating back as far as 1995 in the Neskantaga First Nations reserves. (Canadians.org, Sept 2022)
Problem Statement
How can we create a network that helps connect Indigenous communities to better access clean water and promote transparency in problem areas between the Federal government and Indigenous communities?
User Research
User Survey
Building on a general understanding of the market and the audience, it is time to dive deeper and build real connection with our user and gain direct insights on them by primary research.
I created an Interview Guide to facilitate the user survey process, with 11 open-ended questions listed to invite the participants to share their experiences of thier water quality in the region.
In total, 10 participants (5 males and 5 females) were interviewed about their drinking water experience with our survey.
Findings from Survey
-
Canadians water clarity is dirty in Ontario.
Validated. 17.9% participants said that their water is the dirtiest.
-
People do not know how clear their water quality is and how to test the PH level.
Validated. 98% participants did not know how to test the PH level in their water region.
-
Most Canadians do not have knowledge of the current state of clean water and sanitation in Ontario.
Validated. 98% participants did not know how to test the PH level in their water region.
Findings from Empathy Map
-
To synthesize the qualitative data gathered from user interview, I created an empathy map to identify patterns across users, uncover insights, and generate needs.
Insights
-
Users are concern about tap water quality in their community.
-
Users are buying bottle water.
-
Users filter water through a brita or bottled water.
Needs
-
Users needs to be educated on waste management.
-
Users need to know how to test their water quality.
-
Users need to understand the water systems between the communities in Ontario.
Define
Roadmap
I started to put the solutions I brainstormed into a list of product features to create a comprehensive product roadmap. These features were sorted into four categories, including Must-have (P1), Nice-to-Have (P2), and can-come-later (P3) features. They were sorted based on how well they can help the user goals.
Product Roadmap not only have the project goals into our product, but also ensures we prioritize the most important features in the development cycle.
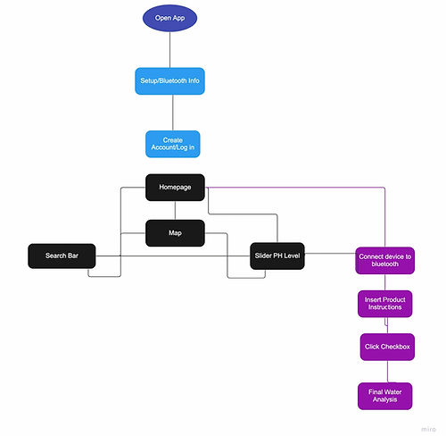
Task Flow

Ideate
Iteration
WireFrames

Feedback
One participant loved the branding of our prototype.
Have color indicators to show that the water is not “safe” to drink a appears red, and if isis safe the color will turn green
This device would be helpful if the users were at a cottage, camping, or in a moreresort area outside of Canada

Design
_edited.png)
Brand
_edited_edi.png)
At the core of our brand is Nibi. This word, which means water in Ojibwe, represents our commitment to simplicity and respect for indigenous culture. Our logo features bold, angular lettering in black, light blue, red, white, and navy blue - each color symbolizing a key aspect of our brand.
Black for strength and power, light blue for trust and reliability, red for passion and energy, white for cleanliness and purity, and navy blue for professionalism and trustworthiness.
Our font choice is modern and bold, with a touch commitment.
Everyone deserves clean water.
Nibi is empathy, connection, and human.
Final Design



Iterate
Next Steps
-
Examine the long term affects of water quality in affected areas in Ontario.
-
Study the health outcomes of the water quality
-
Address privacy concerns of the app
-
Add more data sets of bacterial content, mineral content, pH level, and other contaminants.
